PQRS

FORMULARIO PQRS

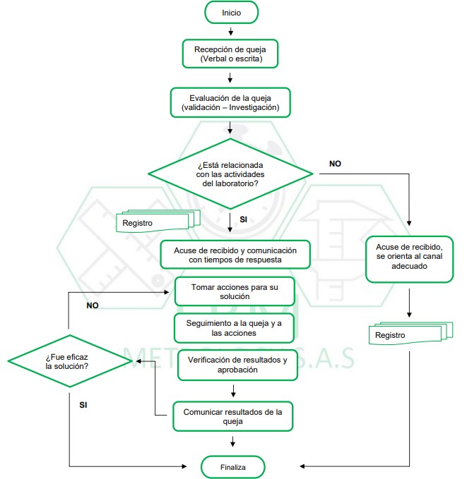
El laboratorio Ebm Metrology cuenta con un procedimiento documentado para la atención de quejas y reclamos. Cualquier inquietud o sugerencia respecto al servicio prestado registrarlo en este formulario y estaremos dando respuesta en un periodo de 10 días habiles en función del comportamiento del proceso y la percepción del cliente. Toda la información relacionada con su comunicación será tratada de manera confidencial.